Remote Dictionary Server(Redis)是一个开源的使用 C 语言编写、支持网络、可基于内存 亦可持久化的 Key-Value 数据库. Key 字符类型,其值(value)可以是字符串(String), 哈希(Map), 列表(list), 集合(sets) 和有序集合(sorted sets)等类型,每种数据类型有自己的专属命令。所以它通常也被称为数据结构服务器。
总体大纲
- nosql 讲解,非关系型数据库
- 阿里巴巴架构演进
- nosql 数据模型
- Nosql 四大分类
- CAP
- BASE
- Redis 入门
- 五大基本类型
- String
- List
- Set
- Hash
- Zset
- 三种特殊数据类型
- geo
- hyprologlog
- bitmap
- Redis 配置文件如何读取
- Redis 持久化
- RDB
- AOF
- Redis 的一些事务操作
- Redis 实现订阅发布
- 消息队列
- Redis 主从复制
- 哨兵模式,现在公司中所有的集群都采用哨兵模式
- 缓存穿透,以及解决方式
- 缓存雪崩,以及雪崩方式,微服务一环套一环,可能会导致雪崩
- 基础 API 之 jedis 详情
- SpringBoot 集成 Redis 操作
- Redis 的实践分析
- 五大基本类型
Nosql 概述
大数据时代,一般的数据库无法进行分析处理了! 2006 年,Hadoop!
单机 Mysql 时代
90 年代,一个网站的访问量一般不会太大,单个数据库完全够用。
随着用户增多,网站出现以下问题:
- 数据量增加到一定程度,单机数据库就放不下了
- 数据量超过 300 万时一定要创建索引,数据库现在使用 B+Tree,一个机器的内存也放不下
- 访问量变大后(读写混合),一台服务器承受不住

出现这三种情况之一,就需要升级,但是如果没有这么大的数据量,应该从单机开始
Memcached(缓存) + Mysql + 垂直拆分(读写分离)
网站 80%的情况都是在读,每次都要去查询数据库的话就十分的麻烦!所以说我们希望减轻数据库的压力,我们可以使用缓存来保证效率!

优化过程经历了以下几个过程:
- 优化数据库的数据结构和索引(难度大)
- 文件缓存,通过 IO 流获取比每次都访问数据库效率略高,但是流量爆炸式增长时候,IO 流也承受不了
- MemCache,当时最热门的技术,通过在数据库和数据库访问层之间加上一层缓存,第一次访问时查询数据库,将结果保存到缓存,后续的查询先检查缓存,若有直接拿去使用,效率显著提升
分库分表 + 水平拆分 + Mysql 集群

早些年使用MyISAM,使用表锁,读取一行要将整个表锁起来,十分影响效率,高并发下会出现严重锁问题,后来转为innodb 行锁!
慢慢的就开始使用分库分表来解决写的压力,将表拆分,不同的业务使用不同表,存放在不同的数据库中,不同的业务使用单独的数据库,结合微服务,mysql 推出了表分区,但是很少公司使用。
Mysql 的集群已经满足了那个年代的需求。
如今最近的年代
如今信息量井喷式增长,各种各样的数据出现(用户定位数据,图片数据等),大数据的背景下关系型数据库(RDBMS)无法满足大量数据要求。Nosql 数据库就能轻松解决这些问题。目前一个基本的互联网项目:

为什么要用 NoSQL ?
用户的个人信息,社交网络,地理位置。用户自己产生的数据,用户日志等等爆发式增长!
这时候我们就需要使用 NoSQL 数据库的,Nosql 可以很好的处理以上的情况!
什么是 Nosql
NoSQL = Not Only SQL(不仅仅是 SQL)
Not Only Structured Query Language
关系型数据库:列+行,同一个表下数据的结构是一样的。
非关系型数据库:数据存储没有固定的格式,并且可以进行横向扩展。
NoSQL 泛指非关系型数据库,随着 web2.0 互联网的诞生,传统的关系型数据库很难对付 web2.0 时代!尤其是超大规模的高并发的社区,暴露出来很多难以克服的问题,NoSQL 在当今大数据环境下发展的十分迅速,Redis 是发展最快的。
Nosql 特点
1.方便扩展(数据之间没有关系,很好扩展!)
2.大数据量高性能(Redis 一秒可以写 8 万次,读 11 万次,NoSQL 的缓存记录级,是一种细粒度的缓存,性能会比较高!)
3.数据类型是多样型的!(不需要事先设计数据库,随取随用)
4.传统的 RDBMS 和 NoSQL
1 | # 传统的 RDBMS(关系型数据库) |
1 | # Nosql |
5.大数据时代的 3V :主要是描述问题的
1 | 海量Velume |
6.大数据时代的 3 高 : 主要是对程序的要求
1 | 高并发 |
真正在公司中的实践:NoSQL + RDBMS 一起使用才是最强的。
NoSQL 的四大分类
KV 键值对
- 新浪:Redis
- 美团:Redis+Tair
- 阿里,百度:Redis+memecache
文档型数据库
(Bson 格式和 Json 格式)
- MongoDB(一般必须要掌握)
- MongoDB 是一个基于分布式文件存储的数据库,C++编写,用来处理大量的文档
- MongoDB 是一个介于关系型数据库和非关系型中间的产品,非关系型数据库中功能最丰富的,最像关系型数据库的
- ConthDB
列存储数据库
- HBase
- 分布式文件系统
图形关系数据库
不是用来存放图形的,是用来寸关系的,朋友圈社交,广告推荐
Neo4j,InfoGrid
四者对比

Redis 入门
Redis 是什么?
Redis(Remote Dictionary Server ),即远程字典服务。
是一个开源的使用 ANSI C 语言编写、支持网络、可基于内存亦可持久化的日志型、Key-Value 数据库,并提供多种语言的 API。
与 memcached 一样,为了保证效率,数据都是缓存在内存中。区别的是 redis 会周期性的把更新的数据写入磁盘或者把修改操作写入追加的记录文件,并且在此基础上实现了 master-slave(主从)同步。
免费和开源!是当下热门的 NoSQL 技术之一!也被人们称之为结构化数据库!
Redis 能干嘛?
1、内存存储、持久化,内存中是断电即失、所以说持久化很重要(rdb、aof)
2、效率高,可以用于高速缓存
3、发布订阅系统
4、地图信息分析
5、计时器、计数器(浏览量!)
6、……..
特性
1、多样的数据类型
2、持久化
3、集群
4、事务
……
学习中需要用到的东西
注意:Window 在 Github 上下载(停更很久了!)
Redis推荐都是在Linux服务器上搭建的,我们是基于Linux学习!
Windows 安装
1、下载安装包:https://github.com/microsoftarchive/redis/releases
2、下载完毕得到压缩包:

3、解压到自己电脑上的环境目录下的就可以的!Redis 十分的小,只有 5M

4、开启 Redis,双击运行服务即可!(redis-server.exe)

5、使用 redis 客户单来来连接 redis (redis-cli.exe)

记住一句话,Window下使用确实简单,但是 Redis 推荐我们使用Linux去开发使用!
Linux 安装
1、下载安装包!去官网下载: https://redis.io/

2、使用xftp将 Redis 的安装包上传到服务器的 opt 目录下

3、解压 Redis 的安装包
tar -zxvf /opt/redis-5.0.7.tar.gz

4、进入解压后的文件,可以看到我们 redis 的配置文件

5、基本的环境安装
1 | yum install -y gcc-c++ |


6、redis 的默认安装路径 /usr/local/bin

7、将 redis 配置文件,复制到我们当前目录下

8、redis 默认不是后台启动的,修改配置文件

9、启动 Redis 服务

10、使用 redis-cli 进行连接测试

11、查看 redis 的进程是否开启

12、如何关闭 Redis 服务呢? shutdown

13、再次查看进程是否存在

14、后面我们会使用单机多 Redis 启动集群测试!
性能测试
redis-benchmark:Redis 官方提供的性能测试工具,参数选项如下:

我们来简单测试下:
1 | # 测试:100个并发连接 100000请求 |

如何查看这些分析呢?

基础的知识
redis 默认有16个数据库
默认使用的是第0个

可以使用 select 进行切换数据库!
1 | 127.0.0.1:6379> select 3 # 切换数据库 |

1 | 127.0.0.1:6379[3]> keys * |
清除当前数据库 flushdb
清除全部数据库的内容 FLUSHALL
1 | 127.0.0.1:6379[3]> flushdb |
Redis 是单线程的!
明白 Redis 是很快的,官方表示,Redis 是基于内存操作,CPU 不是 Redis 性能瓶颈,Redis 的瓶颈是根据 机器的内存和网络带宽,既然可以使用单线程来实现,就使用单线程了!
Redis 是 C 语言写的,官方提供的数据为 100000+ 的 QPS,完全不比同样是使用 key-vale 的 Memecache 差!
Redis 为什么单线程还这么快?
1、误区 1:高性能的服务器一定是多线程的?
2、误区 2:多线程(CPU 上下文会切换!)一定比单线程效率高!
先去 CPU>内存>硬盘的速度要有所了解!
核心:redis 是将所有的数据全部放在内存中的,所以说使用单线程去操作效率就是高的,多线程 (CPU 上下文会切换:耗时的操作!!!),对于内存系统来说,如果没有上下文切换效率就是高的!多次读写都是在一个 CPU 上的,在内存情况下,这个就是佳的方案!
五大数据类型
官网文档

全段翻译:
Redis 是一个开源(BSD 许可)的,内存中的数据结构存储系统,它可以用作数据库、缓存和消息中间件MQ。 它支持多种类型的数据结构,如 字符串(strings), 散列(hashes), 列表(lists), 集合 (sets), 有序集合(sorted sets) 与范围查询, bitmaps, hyperloglogs 和 地理空间 (geospatial) 索引半径查询。 Redis 内置了 复制(replication),LUA 脚本(Lua scripting), LRU 驱动事件(LRU eviction),事务(transactions) 和不同级别的 磁盘持久化(persistence), 并通过 Redis 哨兵(Sentinel)和自动 分区(Cluster)提供高可用性(high availability)。
Redis-Key
1 | 127.0.0.1:6379[3]> keys * # 查看所有的key |
后面如果遇到不会的命令,可以在官网查看帮助文档:http://www.redis.cn/commands.html

String(字符串)
90% 的 java 程序员使用 redis 只会使用一个 String 类型!
1 | ############################################################# |
数据结构是相同的!
String 类似的使用场景:value 除了是我们的字符串还可以是我们的数字!
- 计数器
- 统计多单位的数量
- 粉丝数
- 对象缓存存储
List(列表)
基本的数据类型,列表

在 redis 里面,我们可以把 list 玩成 ,栈、队列、阻塞队列!
所有的 list 命令都是用l开头的,Redis不区分大小命令
1 | ########################################################################## |
小结
- 他实际上是一个链表,before Node after , left,right 都可以插入值
- 如果 key 不存在,创建新的链表
- 如果 key 存在,新增内容
- 如果移除了所有值,空链表,也代表不存在!
- 在两边插入或者改动值,效率高! 中间元素,相对来说效率会低一点~
消息排队!消息队列 (Lpush Rpop), 栈( Lpush Lpop)!
Set(集合)
set 中的值是不能重复的!
1 | ########################################################################## |
微博,A 用户将所有关注的人放在一个 set 集合中!将它的粉丝也放在一个集合中!
共同关注,共同爱好,二度好友,推荐好友!(六度分割理论)
Hash(哈希)
Map 集合,key-map! 时候这个值是一个 map 集合!
本质和 String 类型没有太大区别,还是一个简单的 key-vlaue!
1 | ########################################################################## |
hash 变更的数据 user name age,尤其是是用户信息之类的,经常变动的信息!
hash 更适合于对象的存储,String 更加适合字符串存储!
Zset(有序集合)
在 set 的基础上,增加了一个值,
set k1 v1
zset k1 score1 k1
1 | ########################################################################## |
其余的一些 API,如果工作中有需要,这个时候你可以去查查看官方文档!
案例思路:set 排序 存储班级成绩表,工资表排序!
普通消息,1, 重要消息 2,带权重进行判断!
排行榜应用实现,取 Top N 测试
三种特殊数据类型
Geospatial 地理位置
朋友的定位,附近的人,打车距离计算?
Redis 的 Geo 在 Redis3.2 版本就推出了! 这个功能可以推算地理位置的信息,两地之间的距离,方圆几里的人!
可以查询一些测试数据:http://www.jsons.cn/lngcode/
只有六个命令:

官方文档:https://www.redis.net.cn/order/3685.html
geoadd
1 | # getadd 添加地理位置 |
geopos
获得当前定位:一定是一个坐标值!
1 | 127.0.0.1:6379> geopos china:city beijing # 获取指定的城市的经度和纬度! |
geodist
两人之间的距离!
单位:
- m 表示单位为米。
- km 表示单位为千米。
- mi 表示单位为英里。
- ft 表示单位为英尺。
1 | 127.0.0.1:6379> geodist china:city beijing shanghai km # 查看上海到北京的直线距离 |
georadius
以给定的经纬度为中心, 找出某一半径内的元素
我附近的人? (获得所有附近的人的地址,定位!)通过半径来查询!
获得指定数量的人,200
所有数据应该都录入:china:city ,才会让结果更加请求!
1 | 127.0.0.1:6379> georadius china:city 110 30 1000 km # 以110,30 这个经纬度为中心,寻 找方圆1000km内的城市 |
georadiusbymember
1 | # 找出位于指定元素周围的其他元素! |
geohash
返回一个或多个位置元素的 Geohash 表示
该命令将返回 11 个字符的 Geohash 字符串!
1 | # 将二维的经纬度转换为一维的字符串,如果两个字符串越接近,那么则距离越近! |
GEO 底层的实现原理其实就是 Zset!我们可以使用 Zset 命令来操作 geo!
1 | 127.0.0.1:6379> zrange china:city 0 -1 # 查看地图中全部的元素 |
Hyperloglog
A {1,3,5,7,8,7}
B{1,3,5,7,8}
基数(不重复的元素) = 5,可以接受误差!
简介
Redis 2.8.9 版本就更新了 Hyperloglog 数据结构!
Redis Hyperloglog 基数统计的算法!
优点:占用的内存是固定,2^64 不同的元素的技术,只需要费 12KB 内存!
如果要从内存角度来比较的话,Hyperloglog 首选!
网页的 UV (独立访客数,一个人访问一个网站多次,但是还是算作一个人!)
传统的方式: set 保存用户的 id,然后就可以统计 set 中的元素数量作为标准判断 !
这个方式如果保存大量的用户 id,就会比较麻烦!我们的目的是为了计数,而不是保存用户 id;
有 0.81% 错误率! 统计 UV 任务,可以忽略不计的!
测试使用
1 | 127.0.0.1:6379> PFadd mykey a b c d e f g h i j # 创建第一组元素 mykey |
如果允许容错,那么一定可以使用 Hyperloglog !
如果不允许容错,就使用 set 或者自己的数据类型即可!
Bitmap
为什么网上其他教程都不喜欢讲这些内容?这些在生活中或者开发中,都有十分多的应用场景,学习了,就是就是多一个思路!
技多不压身!
位存储
统计用户信息,活跃,不活跃! 登录 、 未登录! 打卡,365 打卡! 两个状态的!都可以使用 Bitmaps!
Bitmap 位图,数据结构! 都是操作二进制位来进行记录,就只有 0 和 1 两个状态!
365 天 = 365 bit 1 字节 = 8bit 46 个字节左右!
测试
使用 bitmap 来记录 周一到周日 的打卡!
周一:1 周二:0 周三:0 周四:1 ……
1 | 127.0.0.1:6379> setbit sign 0 1 |
查看某一天是否有打卡!
1 | 127.0.0.1:6379> getbit sign 3 |
统计操作,统计打卡的天数!
1 | 127.0.0.1:6379> bitcount sign # 统计这周的打卡记录,就可以看到是否有全勤! |
事务
Redis 事务本质:一组命令的集合!
一个事务中的所有命令都会被序列化,在事务执行过程的中,会按照顺序执行!
一次性、顺序性、排他性!执行一些列的命令!
1 | ------ 队列 set set set 执行----- |
Redis事务没有没有隔离级别的概念!
所有的命令在事务中,并没有直接被执行!只有发起执行命令的时候才会执行!exec
Redis单条命令是保存原子性的,但是事务不保证原子性!
正常执行事务
1 | 127.0.0.1:6379> multi # 开启事务 |
放弃事务!
1 | 127.0.0.1:6379> multi # 开启事务 |
编译型异常(代码有问题! 命令有错!) ,事务中所有的命令都不会被执行!
1 | 127.0.0.1:6379> multi |
运行时异常(1/0), 如果事务队列中存在语法性,那么执行命令的时候,其他命令是可以正常执行的,错误命令抛出异常!
1 | 127.0.0.1:6379> set k1 "v1" |
监控! Watch (面试常问!)
悲观锁:
- 很悲观,认为什么时候都会出问题,无论做什么都会加锁!
乐观锁:
- 很乐观,认为什么时候都不会出问题,所以不会上锁! 更新数据的时候去判断一下,在此期间是否有人修改过这个数据
- 获取 version
- 更新的时候比较 version
Redis 测监视测试
正常执行成功!
1 | 127.0.0.1:6379> set money 100 |
测试多线程修改值 , 使用 watch 可以当做 redis 的乐观锁操作!
1 | # xshell 开两个窗口 |
如果修改失败,获取新的值就好!
1 | 127.0.0.1:6379> unwatch # 1、如果发现事务执行失败,就先解锁 |
Jedis
我们要使用 Java 来操作 Redis。
什么是 Jedis
是 Redis 官方推荐的 java 连接开发工具! 使用 Java 操作 Redis 中间件!如果你要使用 java 操作 redis,那么一定要对 Jedis 十分的熟悉!
测试
1、新建项目,新建 maven 模块,导入对应的依赖
1 | <dependencies> |
2、编码测试:
- 连接数据库
- 操作命令
- 断开连接!
1 | package com.itjing; |
输出:

常用的 API
- String
- List
- Set
- Hash
- Zset
所有的api命令,就是我们对应的上面学习的指令,一个都没有变化!
TestKey
1 | package com.itjing; |
TestString
1 | package com.itjing; |
TestList
1 | package com.itjing; |
TestSet
1 | package com.itjing; |
TestHash
1 | package com.itjing; |
事务
1 | package com.itjing; |
SpringBoot 整合
概述
SpringBoot 操作数据:spring-data jpa jdbc mongodb redis!
SpringData 也是和 SpringBoot 齐名的项目!
说明: 在 SpringBoot2.x 之后,原来使用的 jedis 被替换为了 lettuce?
jedis : 采用的直连,多个线程操作的话,是不安全的,如果想要避免不安全的,使用 jedis pool 连接池! 更像 BIO 模式
lettuce : 采用 netty,实例可以再多个线程中进行共享,不存在线程不安全的情况!可以减少线程数据 了,更像 NIO 模式
源码分析:
1 |
|
整合测试一下
1、创建 springboot 项目,勾选相关功能

2、自动导入的 redis 依赖
1 | <!--redis--> |
3、配置文件配置连接
1 | # 配置redis |
4、测试
1 | package com.itjing; |

关于对象的保存:

在企业中,我们所有的 pojo 都会序列化!
我们来编写一个自己的 RedisTemplete
1 | package com.itjing.config; |
企业一般不直接以原生的代码编写,常用封装工具类去操作,在公司能看到一些封装的 RedisUtil。
比如这个 RedisUtil :https://www.cnblogs.com/zhzhlong/p/11434284.html
所有的 redis 操作,其实对于 java 开发人员来说,十分的简单,更重要是要去理解 redis 的思想和每一种数据结构的用处和作用场景!
Redis.conf 详解
启动的时候,就通过配置文件来启动!
工作中,一些小小的配置,可以让你脱颖而出!
行家有没有,出手就知道
单位

配置文件 unit 单位 对大小写不敏感!
包含

就是好比我们学习 Spring、Improt, include。
网络
1 | bind 127.0.0.1 # 绑定的ip |
通用 GENERAL
1 | daemonize yes # 以守护进程的方式运行,默认是 no,我们需要自己开启为yes! |
快照
持久化, 在规定的时间内,执行了多少次操作,则会持久化到文件 .rdb. aof
redis 是内存数据库,如果没有持久化,那么数据断电即失!
1 | # 如果900s内,如果至少有一个1 key进行了修改,我们及进行持久化操作 |
REPLICATION 复制
我们后面讲解主从复制的时候再进行讲解。
SECURITY 安全
可以在这里设置 redis 的密码,默认是没有密码!
1 | 127.0.0.1:6379> ping |
注:命令行设置的密码在服务重启后失效,所以一般不使用这种方式。
推荐通过配置文件设置密码!!
限制 CLIENTS
1 | maxclients 10000 # 设置能连接上redis的大客户端的数量 |
APPEND ONLY 模式 aof 配置
1 | appendonly no # 默认是不开启aof模式的,默认是使用rdb方式持久化的,在大部分所有的情况下, rdb完全够用! |
具体的配置,在 Redis 持久化中详细详解!
Redis 持久化
面试和工作,持久化都是重点!
Redis 是内存数据库,如果不将内存中的数据库状态保存到磁盘,那么一旦服务器进程退出,服务器中的数据库状态也会消失。所以 Redis 提供了持久化功能!
RDB(Redis DataBase)
什么是 RDB
在主从复制中,rdb 就是备用了!从机上面!

在指定的时间间隔内将内存中的数据集快照写入磁盘,也就是行话讲的 Snapshot 快照,它恢复时是将快 照文件直接读到内存里。
Redis 会单独创建(fork)一个子进程来进行持久化,会先将数据写入到一个临时文件中,待持久化过程 都结束了,再用这个临时文件替换上次持久化好的文件。整个过程中,主进程是不进行任何 IO 操作的。 这就确保了极高的性能。如果需要进行大规模数据的恢复,且对于数据恢复的完整性不是非常敏感,那 RDB 方式要比 AOF 方式更加的高效。RDB 的缺点是后一次持久化后的数据可能丢失。我们默认的就是 RDB,一般情况下不需要修改这个配置!
有时候在生产环境我们会将这个文件进行备份!
rdb保存的文件是dump.rdb 都是在我们的配置文件中快照中进行配置的!

触发机制
1、save 的规则满足的情况下,会自动触发 rdb 规则
2、执行 flushall 命令,也会触发我们的 rdb 规则!
3、退出 redis,也会产生 rdb 文件!
备份就自动生成一个 dump.rdb

如何恢复 rdb 文件
1、只需要将 rdb 文件放在我们 redis 启动目录就可以,redis 启动的时候会自动检查 dump.rdb 恢复其中的数据!
2、查看需要存在的位置
1 | 127.0.0.1:6379> config get dir |
几乎就他自己默认的配置就够用了,但是我们还是需要去学习!
优点:
- 适合大规模的数据恢复!
- 对数据的完整性要不高!
缺点:
- 需要一定的时间间隔进程操作!如果 redis 意外宕机了,这个后一次修改数据就没有的了!
- fork 进程的时候,会占用一定的内容空间!!
AOF(Append Only File)
将我们的所有命令都记录下来,history,恢复的时候就把这个文件全部在执行一遍!
是什么

以日志的形式来记录每个写操作,将 Redis 执行过的所有指令记录下来(读操作不记录),只许追加文件 但不可以改写文件,redis 启动之初会读取该文件重新构建数据,换言之,redis 重启的话就根据日志文件 的内容将写指令从前到后执行一次以完成数据的恢复工作。
Aof保存的是 appendonly.aof 文件
append

默认是不开启的,我们需要手动进行配置!我们只需要将 appendonly 改为 yes 就开启了 aof!
重启,redis 就可以生效了!
如果这个 aof 文件有错位,这时候 redis 是启动不起来的吗,我们需要修复这个 aof 文件
redis 给我们提供了一个工具 redis-check-aof --fix

如果文件有问题,则 redis 使用就会出问题,需要修复 aof 文件!

如果文件正常,重启就可以直接恢复了!
重写规则说明
aof 默认就是文件的无限追加,文件会越来越大!

如果 aof 文件大于 64m,太大了! fork 一个新的进程来将我们的文件进行重写!
优点和缺点
1 | appendonly no # 默认是不开启aof模式的,默认是使用rdb方式持久化的,在大部分所有的情况下, rdb完全够用! |
优点:
每一次修改都同步,文件的完整会更加好!
每秒同步一次,可能会丢失一秒的数据
3、从不同步,效率高的!
缺点:
1、相对于数据文件来说,aof 远远大于 rdb,修复的速度也比 rdb 慢!
2、Aof 运行效率也要比 rdb 慢,所以我们 redis 默认的配置就是 rdb 持久化!
扩展:
1、RDB 持久化方式能够在指定的时间间隔内对你的数据进行快照存储
2、AOF 持久化方式记录每次对服务器写的操作,当服务器重启的时候会重新执行这些命令来恢复原始 的数据,AOF 命令以 Redis 协议追加保存每次写的操作到文件末尾,Redis 还能对 AOF 文件进行后台重 写,使得 AOF 文件的体积不至于过大。
3、只做缓存,如果你只希望你的数据在服务器运行的时候存在,你也可以不使用任何持久化
4、同时开启两种持久化方式
- 在这种情况下,当 redis 重启的时候会
优先载入AOF文件来恢复原始的数据,因为在通常情况下 AOF 文件保存的数据集要比 RDB 文件保存的数据集要完整。 - RDB 的数据不实时,同时使用两者时服务器重启也只会找 AOF 文件,
那要不要只使用AOF呢?作者建议不要,因为 RDB 更适合用于备份数据库(AOF 在不断变化不好备份),快速重启,而且不会有 AOF 可能潜在的 Bug,留着作为一个万一的手段。
5、性能建议
- 因为 RDB 文件只用作后备用途,建议只在 Slave 上持久化 RDB 文件,而且只要 15 分钟备份一次就够 了,只保留 save 900 1 这条规则。
- 如果 Enable AOF ,好处是在恶劣情况下也只会丢失不超过两秒数据,启动脚本较简单只 load 自 己的 AOF 文件就可以了,代价一是带来了持续的 IO,二是 AOF rewrite 的后将 rewrite 过程中产 生的新数据写到新文件造成的阻塞几乎是不可避免的。只要硬盘许可,应该尽量减少 AOF rewrite 的频率,AOF 重写的基础大小默认值 64M 太小了,可以设到 5G 以上,默认超过原大小 100%大小重 写可以改到适当的数值。
- 如果不 Enable AOF ,仅靠 Master-Slave Repllcation 实现高可用性也可以,能省掉一大笔 IO,也 减少了 rewrite 时带来的系统波动。代价是如果 Master/Slave 同时倒掉,会丢失十几分钟的数据, 启动脚本也要比较两个 Master/Slave 中的 RDB 文件,载入较新的那个,微博就是这种架构。
Redis 发布订阅
Redis 发布订阅(pub/sub)是一种消息通信模式:发送者(pub)发送消息,订阅者(sub)接收消息。微信、 微博、关注系统!
Redis 客户端可以订阅任意数量的频道。
订阅/发布消息图:
第一个:消息发送者, 第二个:频道 , 第三个:消息订阅者!

下图展示了频道 channel1 , 以及订阅这个频道的三个客户端 —— client2 、 client5 和 client1 之间的 关系:

当有新消息通过 PUBLISH 命令发送给频道 channel1 时, 这个消息就会被发送给订阅它的三个客户端:

命令
这些命令被广泛用于构建即时通信应用,比如网络聊天室(chatroom)和实时广播、实时提醒等。

测试
订阅端:
1 | 127.0.0.1:6379> SUBSCRIBE jinggege # 订阅一个频道 jinggege |
打开另一个窗口,发送端:
1 | 127.0.0.1:6379> PUBLISH jinggege "hello,jinggege" # 发布者发布消息到频道! |
原理
Redis 是使用 C 实现的,通过分析 Redis 源码里的 pubsub.c 文件,了解发布和订阅机制的底层实现,籍此加深对 Redis 的理解。
Redis 通过 PUBLISH 、SUBSCRIBE 和 PSUBSCRIBE 等命令实现发布和订阅功能。
微信:
通过 SUBSCRIBE 命令订阅某频道后,redis-server 里维护了一个字典,字典的键就是一个个 频道!, 而字典的值则是一个链表,链表中保存了所有订阅这个 channel 的客户端。SUBSCRIBE 命令的关键, 就是将客户端添加到给定 channel 的订阅链表中。

通过 PUBLISH 命令向订阅者发送消息,redis-server 会使用给定的频道作为键,在它所维护的 channel 字典中查找记录了订阅这个频道的所有客户端的链表,遍历这个链表,将消息发布给所有订阅者。
Pub/Sub 从字面上理解就是发布(Publish)与订阅(Subscribe),在 Redis 中,你可以设定对某一个 key 值进行消息发布及消息订阅,当一个 key 值上进行了消息发布后,所有订阅它的客户端都会收到相应 的消息。这一功能明显的用法就是用作实时消息系统,比如普通的即时聊天,群聊等功能。
使用场景:
- 实时消息系统!
- 实时聊天!(频道当做聊天室,将信息回显给所有人即可!)
- 订阅,关注系统都是可以的!
稍微复杂的场景我们就会使用 消息中间件 MQ (Kafka、RabbitMQ ……)
Redis 主从复制
概念
主从复制,是指将一台 Redis 服务器的数据,复制到其他的 Redis 服务器。前者称为主节点 (master/leader),后者称为从节点(slave/follower);数据的复制是单向的,只能由主节点到从节点。 Master 以写为主,Slave 以读为主。
默认情况下,每台Redis服务器都是主节点;
且一个主节点可以有多个从节点(或没有从节点),但一个从节点只能有一个主节点。
主从复制的作用主要包括:
- 1、数据冗余:主从复制实现了数据的热备份,是持久化之外的一种数据冗余方式。
- 2、故障恢复:当主节点出现问题时,可以由从节点提供服务,实现快速的故障恢复;实际上是一种服务 的冗余。
- 3、负载均衡:在主从复制的基础上,配合读写分离,可以由主节点提供写服务,由从节点提供读服务 (即写 Redis 数据时应用连接主节点,读 Redis 数据时应用连接从节点),分担服务器负载;尤其是在写 少读多的场景下,通过多个从节点分担读负载,可以大大提高 Redis 服务器的并发量。
- 4、高可用(集群)基石:除了上述作用以外,主从复制还是哨兵和集群能够实施的基础,因此说主从复 制是 Redis 高可用的基础。
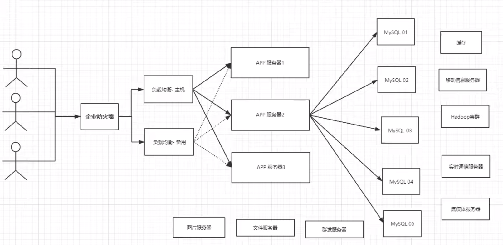
一般来说,要将 Redis 运用于工程项目中,只使用一台 Redis 是万万不能的(宕机),原因如下:
1、从结构上,单个 Redis 服务器会发生单点故障,并且一台服务器需要处理所有的请求负载,压力较大;
2、从容量上,单个 Redis 服务器内存容量有限,就算一台 Redis 服务器内存容量为 256G,也不能将所有内存用作 Redis 存储内存,一般来说,单台 Redis 大使用内存不应该超过 20G。
电商网站上的商品,一般都是一次上传,无数次浏览的,说专业点也就是”多读少写”。
对于这种场景,我们可以使如下这种架构:

主从复制,读写分离! 80% 的情况下都是在进行读操作!减缓服务器的压力!架构中经常使用! 一主二从!
只要在公司中,主从复制就是必须要使用的,因为在真实的项目中不可能单机使用Redis!
环境配置
只配置从库,不用配置主库!
1 | 127.0.0.1:6379> info replication # 查看当前库的信息 |
复制 3 个配置文件,然后修改对应的信息
1 | [root@iz2ze4lfnjztrjppyfbqo1z redisconfig]# cp redis.conf redis79.conf |
- 1、端口
- 2、pid 名字
- 3、log 文件名字
- 4、dump.rdb 名字
1 | vim redis79.conf |
修改完毕之后,启动我们的 3 个 redis 服务器,可以通过进程信息查看!
1 | [root@iz2ze4lfnjztrjppyfbqo1z redisconfig]# redis-server redis79.conf |
一主二从
默认情况下,每台Redis服务器都是主节点; 我们一般情况下只用配置从机就好了!
认老大! 一主 (79)二从(80,81)
1 | 127.0.0.1:6380> info replication # SLAVEOF host 6379 找谁当自己的老大! |
1 | # 在主机中查看! |
如果两个都配置完了,就是有两个从机的。

真实的从主配置应该在配置文件中配置,这样的话是永久的,我们这里使用的是命令,暂时的!
细节
主机可以写,从机不能写只能读!主机中的所有信息和数据,都会自动被从机保存!
主机写:

从机只能读取内容!

测试:主机断开连接,从机依旧连接到主机的,但是没有写操作,这个时候,主机如果回来了,从机依旧可以直接获取到主机写的信息!
如果是使用命令行,来配置的主从,这个时候如果重启了,就会变回主机!只要变为从机,立马就会从主机中获取值!
复制原理
Slave 启动成功连接到 master 后会发送一个 sync 同步命令
Master 接到命令,启动后台的存盘进程,同时收集所有接收到的用于修改数据集命令,在后台进程执行完毕之后,master将传送整个数据文件到slave,并完成一次完全同步。
全量复制:而 slave 服务在接收到数据库文件数据后,将其存盘并加载到内存中。
增量复制:Master 继续将新的所有收集到的修改命令依次传给 slave,完成同步
但是只要是重新连接 master,一次完全同步(全量复制)将被自动执行! 我们的数据一定可以在从机中看到!
层层链路

这时候也可以完成我们的主从复制!
如果没有老大了,这个时候能不能选择一个老大出来呢? 手动!
谋权篡位
如果主机断开了连接,我们可以使用 SLAVEOF no one 让自己变成主机!其他的节点就可以手动连接到新的这个主节点(手动)!如果这个时候老大修复了,那就重新配置连接!
哨兵模式
(自动选举老大的模式)
概述
主从切换技术的方法是:当主服务器宕机后,需要手动把一台从服务器切换为主服务器,这就需要人工干预,费时费力,还会造成一段时间内服务不可用。这不是一种推荐的方式,更多时候,我们优先考虑哨兵模式。Redis 从 2.8 开始正式提供了 Sentinel(哨兵) 架构来解决这个问题。
谋朝篡位的自动版,能够后台监控主机是否故障,如果故障了根据投票数自动将从库转换为主库。
哨兵模式是一种特殊的模式,首先 Redis 提供了哨兵的命令,哨兵是一个独立的进程,作为进程,它会独立运行。其原理是哨兵通过发送命令,等待Redis服务器响应,从而监控运行的多个Redis实例。

这里的哨兵有两个作用
- 通过发送命令,让 Redis 服务器返回监控其运行状态,包括主服务器和从服务器。
- 当哨兵监测到 master 宕机,会自动将 slave 切换成 master,然后通过发布订阅模式通知其他的从服 务器,修改配置文件,让它们切换主机。
然而一个哨兵进程对 Redis 服务器进行监控,可能会出现问题,为此,我们可以使用多个哨兵进行监控。 各个哨兵之间还会进行监控,这样就形成了多哨兵模式。

假设主服务器宕机,哨兵 1 先检测到这个结果,系统并不会马上进行 failover 过程,仅仅是哨兵 1 主观的认为主服务器不可用,这个现象成为主观下线。当后面的哨兵也检测到主服务器不可用,并且数量达到一 定值时,那么哨兵之间就会进行一次投票,投票的结果由一个哨兵发起,进行 failover[故障转移]操作。 切换成功后,就会通过发布订阅模式,让各个哨兵把自己监控的从服务器实现切换主机,这个过程称为客观下线。
测试
我们目前的状态是 一主二从!
1、配置哨兵配置文件 sentinel.conf
1 | [root@iz2ze4lfnjztrjppyfbqo1z redisconfig]# vim sentinel.conf |
后面的这个数字 1,代表主机挂了,slave 投票看让谁接替成为主机,票数多的,就会成为主机!
2、启动哨兵!
1 | [root@iz2ze4lfnjztrjppyfbqo1z bin]# redis-sentinel redisconfig/sentinel.conf |
如果 Master 节点断开了,这个时候就会从从机中随机选择一个服务器! (这里面有一个投票算法!)

如果主机此时回来了,只能归并到新的主机下,当做从机,这就是哨兵模式的规则!
优缺点
优点:
- 1、哨兵集群,基于主从复制模式,所有的主从配置优点,它全有
- 2、 主从可以切换,故障可以转移,系统的可用性就会更好
- 3、哨兵模式就是主从模式的升级,手动到自动,更加健壮!
缺点:
- 1、Redis 不好在线扩容的,集群容量一旦到达上限,在线扩容就十分麻烦!
- 2、实现哨兵模式的配置其实是很麻烦的,里面有很多选择!
哨兵模式的全部配置
1 | # Example sentinel.conf |
社会目前程序员饱和(初级和中级)、高级程序员重金难求!(提升自己!)
Redis 缓存穿透和雪崩
面试高频,工作常用!
服务的高可用问题
在这里我们不会详细的区分析解决方案的底层!
Redis 缓存的使用,极大的提升了应用程序的性能和效率,特别是数据查询方面。但同时,它也带来了一些问题。其中,要害的问题,就是数据的一致性问题,从严格意义上讲,这个问题无解。如果对数据 的一致性要求很高,那么就不能使用缓存。
另外的一些典型问题就是,缓存穿透、缓存雪崩和缓存击穿。目前,业界也都有比较流行的解决方案。

缓存穿透(查不到)
概念
缓存穿透的概念很简单,用户想要查询一个数据,发现 redis 内存数据库没有,也就是缓存没有命中,于是向持久层数据库查询。发现也没有,于是本次查询失败。当用户很多的时候,缓存都没有命中(秒杀!),于是都去请求了持久层数据库。这会给持久层数据库造成很大的压力,这时候就相当于出现了缓存穿透。
解决方案
布隆过滤器
布隆过滤器是一种数据结构,对所有可能查询的参数以 hash 形式存储,在控制层先进行校验,不符合则 丢弃,从而避免了对底层存储系统的查询压力;

缓存空对象
当存储层不命中后,即使返回的空对象也将其缓存起来,同时会设置一个过期时间,之后再访问这个数 据将会从缓存中获取,保护了后端数据源;

但是这种方法会存在两个问题:
- 1、如果空值能够被缓存起来,这就意味着缓存需要更多的空间存储更多的键,因为这当中可能会有很多的空值的键;
- 2、即使对空值设置了过期时间,还是会存在缓存层和存储层的数据会有一段时间窗口的不一致,这对于需要保持一致性的业务会有影响。
缓存击穿(量太大,缓存过期!)
概述
这里需要注意和缓存击穿的区别,缓存击穿,是指一个 key 非常热点,在不停的扛着大并发,大并发集中 对这一个点进行访问,当这个 key 在失效的瞬间,持续的大并发就穿破缓存,直接请求数据库,就像在一 个屏障上凿开了一个洞。
当某个 key 在过期的瞬间,有大量的请求并发访问,这类数据一般是热点数据,由于缓存过期,会同时访问数据库来查询新数据,并且回写缓存,会导使数据库瞬间压力过大。
解决方案
设置热点数据永不过期
从缓存层面来看,没有设置过期时间,所以不会出现热点 key 过期后产生的问题。
加互斥锁
分布式锁:使用分布式锁,保证对于每个 key 同时只有一个线程去查询后端服务,其他线程没有获得分布 式锁的权限,因此只需要等待即可。这种方式将高并发的压力转移到了分布式锁,因此对分布式锁的考 验很大。

缓存雪崩
概念
缓存雪崩,是指在某一个时间段,缓存集中过期失效。Redis 宕机!
产生雪崩的原因之一,比如在写本文的时候,马上就要到双十二零点,很快就会迎来一波抢购,这波商品时间比较集中的放入了缓存,假设缓存一个小时。那么到了凌晨一点钟的时候,这批商品的缓存就都过期了。而对这批商品的访问查询,都落到了数据库上,对于数据库而言,就会产生周期性的压力波峰。于是所有的请求都会达到存储层,存储层的调用量会暴增,造成存储层也会挂掉的情况。

其实集中过期,倒不是非常致命,比较致命的缓存雪崩,是缓存服务器某个节点宕机或断网。因为自然形成的缓存雪崩,一定是在某个时间段集中创建缓存,这个时候,数据库也是可以顶住压力的。无非就是对数据库产生周期性的压力而已。而缓存服务节点的宕机,对数据库服务器造成的压力是不可预知的,很有可能瞬间就把数据库压垮。
解决方案
redis 高可用
这个思想的含义是,既然 redis 有可能挂掉,那我多增设几台 redis,这样一台挂掉之后其他的还可以继续工作,其实就是搭建的集群。(异地多活!)
限流降级
类似 springcloud 中的服务降级,这个解决方案的思想是,在缓存失效后,通过加锁或者队列来控制读数据库写缓存的线程数量。比如对 某个 key 只允许一个线程查询数据和写缓存,其他线程等待。
数据预热
数据加热的含义就是在正式部署之前,我先把可能的数据先预先访问一遍,这样部分可能大量访问的数据就会加载到缓存中。在即将发生大并发访问前手动触发加载缓存不同的 key,设置不同的过期时间,让缓存失效的时间点尽量均匀。
发布时间: 2020-12-27
最后更新: 2024-06-24
本文标题: Redis详细版教程通俗易懂
本文链接: https://blog-yilia.xiaojingge.com/posts/5e1424f8.html
版权声明: 本作品采用 CC BY-NC-SA 4.0 许可协议进行许可。转载请注明出处!